原同学
文章28
标签11
分类9

一言

更换ROCK 2A的USB Hub芯片为CH334F

更换ROCK 2A的USB Hub芯片为CH334F

开发板上带的居然是FE1.1s,也就是STT的USB Hub!
这么贵的板子你怎么好意思给我上这玩意的.jpg
好在厂家提供了原理图和位号图,换!

使用OpenWRT实现IPv4/IPv6分流家宽和校园网并通过NAT66解决地址分配问题

使用OpenWRT实现IPv4/IPv6分流家宽和校园网并通过NAT66解决地址分配问题

本文原标题为《我家跨上了信息高速路,但是IPv6借道CERNET并被自己的车绊了一跤》,但被站长建议修改,原因是标题不利于访问者提取有效信息以及影响SEO。确实我自己看了下也很谜语人

本文诞生的背景是校园网的IPv6只能下发一个/128地址、没有PD,因此使用了最妥协的NAT66技术方案。若您是家庭宽带用户且上游有IPv6 PD下发,请不要参照本文进行网络配置!本文只适合无论如何都只能拿到一个/128地址的校园网用户参考。

记一次SSH无法密钥登录的故障排查

记一次SSH无法密钥登录的故障排查

本文由于某些原因,对其中的“故事性”情节进行了一定的改编或虚构,但技术细节保持真实。

一觉起来,Linux服务器的SSH服务登录不上了。Xshell报“所选的用户密钥未在远程主机上注册”。难道服务器被黑了?

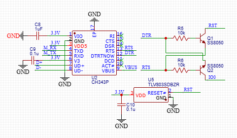
记一次CH343在特定情况下致ESP32启动异常情况的排查

记一次CH343在特定情况下致ESP32启动异常情况的排查

本文由于某些原因,对其中的“故事性”情节进行了一定的改编或虚构。本文当中所提到“某款芯片出现某类问题”仅为对本人测试的样品情况进行描述。文末有两种解决方案和总结。

如果你正在使用Win11,请留意磁盘加密

如果你正在使用Win11,请留意磁盘加密

笔者在过去的一年里接到了数个关于“硬盘被加密,数据无法访问”的求助。这类求助往往有以下特征:

  • 购买的计算机预装Win11/自行安装了Win11
  • 不知道微软账户是什么/没有登录微软账户
  • 不知道磁盘加密的存在
  • 事发前有过系统升级、磁盘分区操作、调整安全设置、异常断电等情况

而这类用户,就笔者接到的求助来看,全部都没有备份BitLocker恢复密钥,并且也没有登录微软账户。换句话说,数据几乎是不可能恢复的。

如何配置nginx以预防扫描IP暴露相关的域名

如何配置nginx以预防扫描IP暴露相关的域名

玩Web建站的,或多或少都会配置CDN或各类加速,一是为了提高各地用户访问速度,二是可以隐藏源站IP避免被攻击。但是否域名不解析源站IP就万无一失了呢?

Wireguard异地组网之访问子网资源

Wireguard异地组网之访问子网资源

小巧便捷的待办列表工具 - 微软待办!

小巧便捷的待办列表工具 - 微软待办!

日常生活常常有各种各样的事情需要去做,有时忙起来我们很容易忘记一些重要的事情——你需要一个待办列表!
我真没收微软广告费

在农业带专种菜!

在农业带专种菜!

如何延长笔记本电池的寿命?

如何延长笔记本电池的寿命?